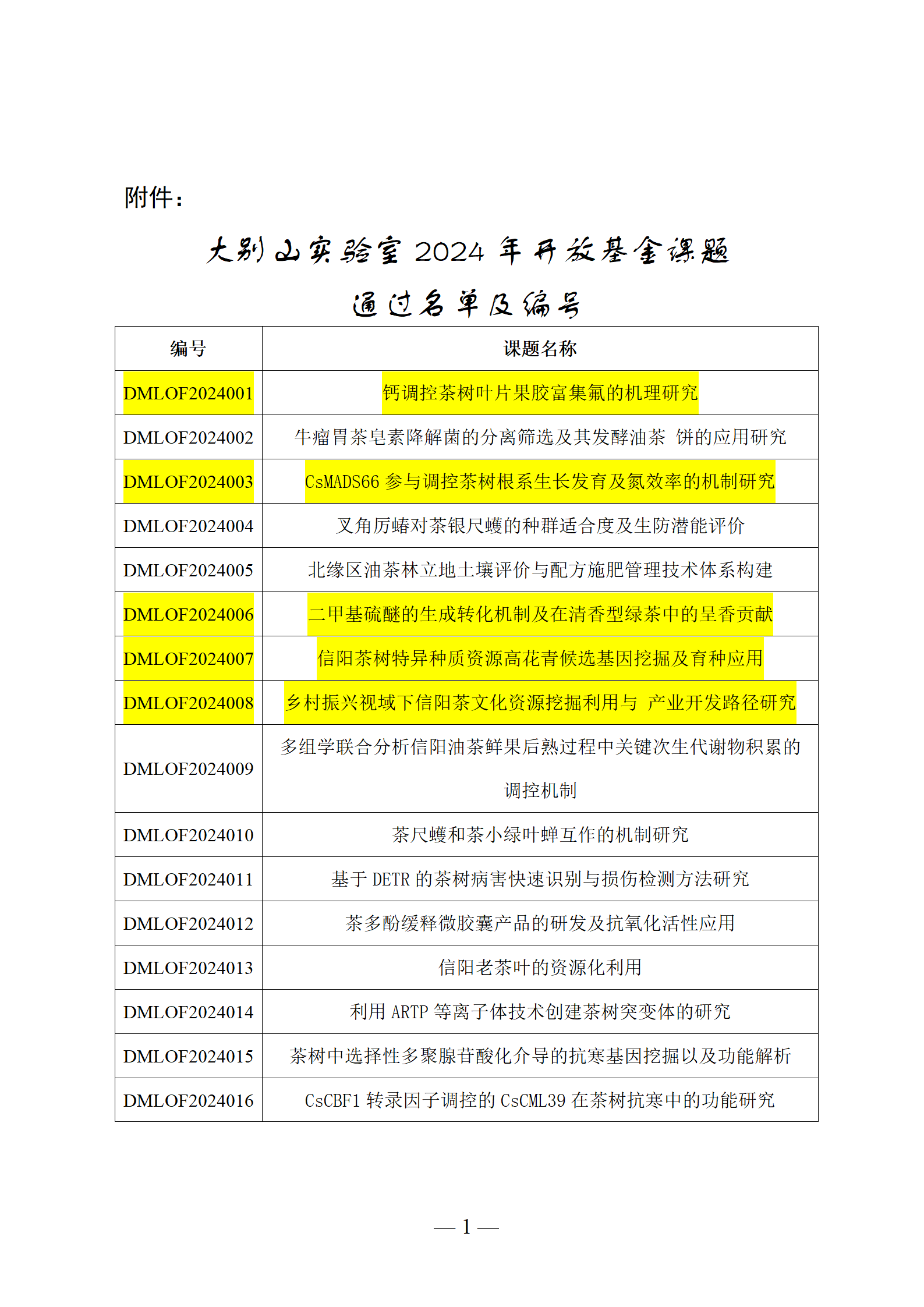
2024年12月21日,河南省大别山实验室2024年度开放基金课题项目立项名单公布,共资助项目30项,茶学院教师“钙调控茶树叶片果胶富集氟的机理研究”、“CsMADS66参与调控茶树根系生长发育及氮效率的机制研究”、“二甲基硫醚的生成转化机制及在清香型绿茶中的呈香贡献”、“信阳茶树特异种质资源高花青候选基因挖掘及育种应用”、“乡村振兴视域下信阳茶文化资源挖掘利用与产业开发路径研究”5个项目获得立项资助。
大别山实验室是河南省坚持“创新驱动、科教兴省、人才强省”和建设国家创新高地及重要人才中心战略而布局的省实验室,2024年度大别山实验室开发基金课题项目申报通知下达后,茶学院高度重视课题申报工作,通过积极宣传、全面动员、重点指导等方式,有效调动了教师的积极性,提升了课题申报质量,取得了可喜的科研成果。(撰稿/罗金蕾 图片/大别山实验室官网)
编审/罗金蕾 审核/陈义 终审/孙慕芳
上一条:河南省“科技副总”罗金蕾应邀赴浉河区开展茶园防冻技术培训和现场观摩会
下一条:茶学院教师参加“十四五”国家重点研发计划项目——“茶产业关键技术研究与应用示...