科研成果

当前位置: 首页 >> 科学研究 >> 科研成果 >> 正文

【论文成果】我院教师发表灰茶尺蠖嗅觉研究新成果

发布日期:2025-10-20    作者:     来源:     点击:

我院茶树有害生物绿色防控成员张方梅副教授在中国科学院三区期刊International Journal of Molecular Sciences上发表了题为“Molecular Characterization and Functional Analysis of Odorant-Binding Proteins inEctropis grisescens”的研究论文解析了灰茶尺蠖的嗅觉分子机制。灰茶尺蠖是茶园中最具破坏力的害虫之一,其幼虫大量啃食茶叶,严重影响了茶叶的产量和品质,每年给中国茶产业带来巨大经济损失。长期以来,茶园主要依赖化学农药进行防治,但随之而来的农药残留和生态环境问题日益凸显,寻找一种精准、环保的替代防控手段成为产业发展的迫切需求。

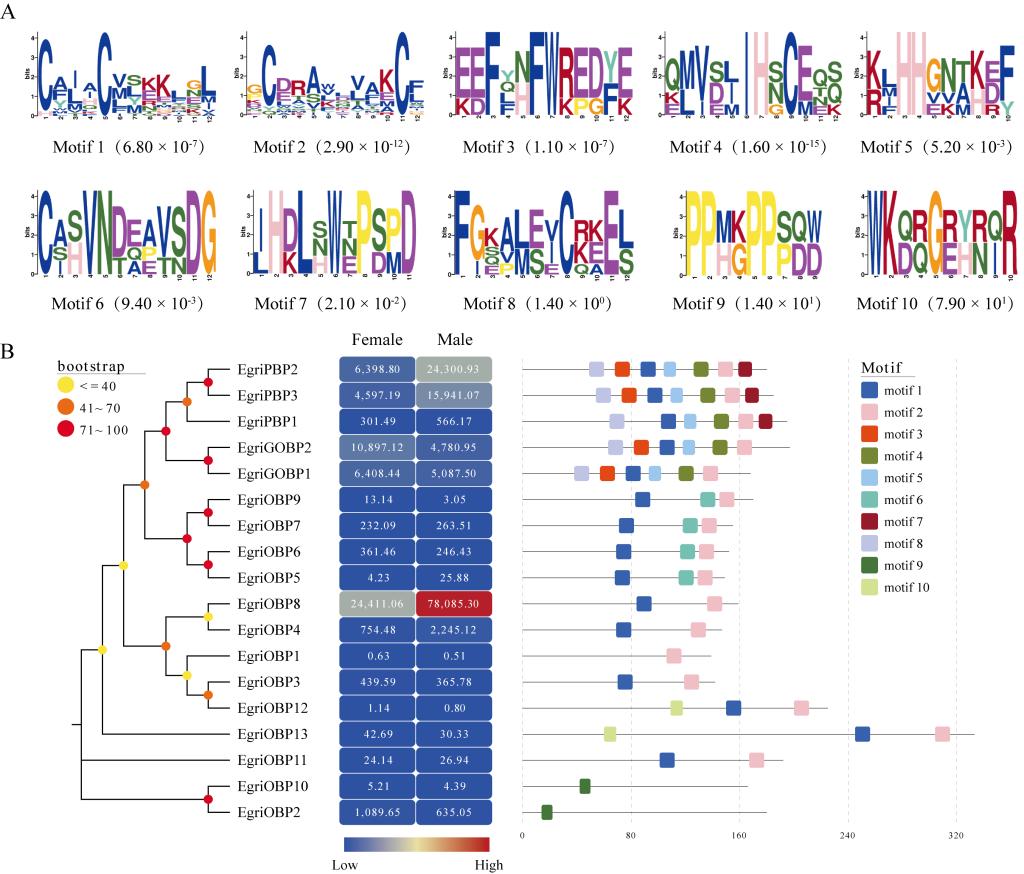
本研究通过对灰茶尺蠖触角进行基因转录组测序,成功识别出18个气味结合蛋白基因。生物信息学分析显示,这些蛋白均具有典型的功能特征,可以被分为三个不同的亚家族,并进一步分析了这些基因在不同组织及雌雄个体中的表达情况。结果发现,有5个蛋白(EgriGOBP1、EgriGOBP2、EgriOBP3、EgriOBP8和EgriOBP13)在触角中高度特异表达。其中EgriGOBP1、OBP3和OBP13在雌雄虫中表达水平相当,表明它们在寻找茶树的行为中扮演着重要角色。其次,还对触角高表达的EgriGOBP2的关键蛋白进行深入的功能验证。通过荧光竞争结合试验,发现其能够与绝大多数测试的茶树挥发物和植物精油挥发物紧密结合。本研究不仅解析了灰茶尺蠖的嗅觉分子机制,也为改变该害虫的防控策略提供了宝贵的理论依据和基因资源。

我院茶树有害生物绿色防控成员张方梅副教授为论文第一作者,美国伊利诺伊大学厄本那-香槟分校周序国教授、中国农业科学院植物保护研究所李祥瑞副研究员参与。该研究得到国家自然科学青年基金项目、大别山实验室重点课题、河南省中央引导地方科技发展资金项目等资助。(撰稿/摄影 洪枫)

编审/张方梅 审核/刘合满 终审/陈利军

文章链接:

https://doi.org/10.3390/ijms26104568

上一条:【论文成果】我院教师在豫南国道沿线稻田重金属污染评估方面取得新进展 下一条:农学院近三年科研成果一览表

关闭