“国家中长期教育改革和发展纲要(2010-2020)”强调了重点扩大应用型、复合性、技能型人才培养规模。但传统课程考试采取闭卷和笔试的形式,对于实践的考察较少,关注不足。这种课程考试模式制约了学生综合素质和创新能力的提高。以应用型人才为培养目标的课程考试改革是高校深入开展教育改革的关键,同时也是社会发展和人才培养的需求。
食品添加剂是应用型很强的课程,需要按照添加剂的种类,进行不同性质添加剂实践验证。由于教学资源缺乏与教学设备的不齐全,本学期食品科学与工程食品添加剂选修课仅开设8学时。验证性实验是巩固知识、训练技能的必要环节;涵盖多个知识点、多项技能和多种方法的中和性实验更有利于培养学生的创新意识和知识的综合运用能力。因此,本次实践考核,通过建立健全课程考试评价体系,同时注重学生的综合实践能力考核。
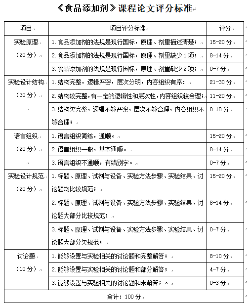
食品添加剂是一门兼具理论性和应用性的课程,本次实践考核时将学生成绩分为四部分:(1)平时成绩(占10%)。包括出勤成绩、ppt汇报成绩,目的是督促学生按时学习,认真归纳总结、开动脑筋,让学生真正站在教与学的立场,成为教与学的主人。(2)期中成绩(25%)。通过雨课堂的测试题,考核学生对理论知识学习和掌握情况,也便于教师根据学生平时学习情况,调整教学方式方法,提高学生学习积极性,攻克难重点。(3)期末成绩(占40%)。教师出题,学生选择并完成实验设计报告(最终报告得到成绩);实践操作过程:包括参照实验设计计算各类原料和食品添加剂的量,依量购买考试材料;实践操作过程中,教师考核学生的操作要点(实践操作成绩);最终作品的展示,获得成品成绩。(4)课程实验成绩(占25%)。包括实验课程出勤成绩、课程表现成绩和实验报告成绩。
实践表明,以应用型人才为培养目标的课程考试改革有利于实现应用型人才培养目标,为社会经济发展输出综合素养佳、创新灵巧、实践动手能力强的高素质人才。但是课程考试改革不是管理部门或者某一学科的教师能够独立完成的,未来改革的道路还需要教师、学生、管理部门、学校的全力配合,从而让考试真正发挥应有的导向和评价作用。



