招生就业

招生就业

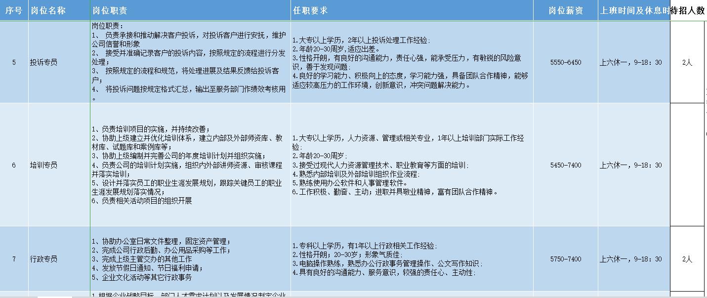
beat365在线平台官网2019届毕业生招聘信息

联系人:徐春红女士13621050005

手机扫描当前文章二维码↓↓↓分享给朋友吧

版权所有:beat365在线平台官网 信息工程学院 地址:河南省信阳市平桥区北环路1号 邮编:464000 电 话:0376-6687680